Introduction
In today’s world, intellectual property rights have become the focal point in global trade practices across the world. The lack of IPR awareness and its ineffective implementation may hamper the economic, technical, and societal developments of the nation. Hence dissemination of IPR knowledge and its appropriate implementation is the utmost requirement for any nation. The World Intellectual Property Organisation (WIPO) was incepted in 1967 to meet the global need to preserve IP rights effectively. Later it became one of the organs of the United Nations (UN). The last five decades have witnessed a vibrant shift wherein intellectual assets are seen as a crucial part for business growth. An exponential share of the market value of business organisations seems to derive from their intellectual assets, and hence firms are managing these assets more enthusiastically to identify additional ways of extracting value from them.
The methodology for valuation of tangible or real assets is quite established across the globe due to regulatory compliances under tax or auditing purposes. However, that is not the case with intellectual property (IP) or intangible assets. Valuation of intellectual property is uncertain and lacks guidelines and even there exists no established markets to exchange intellectual property.
This research paper gives an overview of the critical elements of intellectual property and intangible asset valuation and is targeted for the novice entrepreneurs with an interest but relatively less experience with the subject and the professionals having deep knowledge of one method but an interest to learn about the implication of valuation across IP issue areas. It is a combination for both academicians on IP management issues and a practitioner’s experience in valuing these assets for a number of different business purposes.
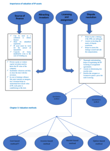
Why is valuation of an intellectual property required?
Intellectual property and intellectual capital are part of the non-physical or intangible assets of any organisation. They are independently identified, are easily transferrable and have legal rights attached to it. The question which arises in the mind is the source of the value of the intellectual property. The value is created from the rights of the owner of the IP asset which is given to the owner exclusively. However, in order to have a measurable amount of value then the asset must flow some economic benefits to the owner and must have the capability to enhance the value of other assets which are linked with the IP asset.
The derived value is the proof of the capacity of such IP asset to extract future earnings to the owner by different means through direct exploitation or usage of the IP, transferring the rights by sale or assigning few rights and by other means such as limiting the usage of IP by the competitors even at the smallest extent.
Now, to have the fruits of the IP asset the owner has to have some value to conclude the business arrangement with the other party. Apart from selling, licensing, or any other transaction the valuation also helps in internal management of IP assets, and for various financial processes.

Qualitative method
Qualitative methods are often used for the purpose of internal patent management, due to their relative simplicity compared to quantitative valuation methods.1 Under this method, there exists a PRISM method propounded by QED Intellectual Property and examines the patent coverage, defensibility, profitability, revenue growth, patent attributes, industry adoption, competitive position, and company capabilities2 to further bifurcate patents into four basic categories:
(1) Monopoly: Under this, the owner of the patent asset has exclusive monopoly for internal exploitation which garners high revenue and is valued accordingly higher.
(2) Defensive: This also involves internal exploitation by the organisation. However, the sole motive behind preserving them is to shield other technologies/patents of the organisation and hinder competitor’s patent applications. Such patents are of low value as they cannot attract huge revenues.
(3) Licence: Unlike the above two, this includes patents created for external exploitation by licensing out patents through patent licensing or patent assignment agreements and a direct flow of revenue in the form of “royalties” is arranged. This is usually done by research organisations or university research centres or even small biotechnology companies with the same intention of licensing them out for commercial exploitation are qualitatively of high value.3
(4) Joint venture: Joint venture patents can be a merger of any of the abovementioned types of patents but entered with another firm. They are also undertaken for external exploitation and are accorded low value in the PRISM matrix.
Qualitative valuation method is prima facie an intrinsic method which takes into consideration inter alia, the attributes of the organisation like quality of team, qualification, effectiveness, legal status, and creativity, etc. A close perusal of the process would throw light upon the fact that the entire method could also be used as a guiding force for the growth of the organisation, especially a startup. Thus, qualitative valuation throws light on the worth of intellectual property due to its peculiar features and methods of exploitation. Qualitative valuation is incepted by countries like Japan and Denmark – the valuation method developed by the Japanese Patent Office has become the basis of the valuation tool developed by Nihon.4
Quantitative methods
Although there are scores of models used for this purpose, global accounting standards appreciate the quantitative models as they are the most objective model for intellectual property valuation. The quantitative methods aim at calculating the intellectual property value taking into account monetary factors such as the cost, the market price, and the expected income. The main methods in this group are the method of cost, market, and income. The quantitative methods in general are used by accountants for internal and external reporting.
Cost-based method
Unlike other modes of valuation of IP and intellectual capital (IC), the cost approach goes backwards and assess the costs or expenses incurred to create the intangible asset. Although usually the task is done to meet the regulatory compliances like taxation and auditing, the true intent is not to provide the true estimate of the value attached to the intangible asset. This approach is apparently considered to be simple and is accepted by regulators for tax or audit purposes.5
The approach can also be understood from the “principle of substitution”. The true estimate of creating the same intangible asset in current market keeping other factors constant like the availability of the asset in the market.
The method is also criticised as it does not give a true picture of the IP and IC future earnings. Business analysts find this method beneficial in order to corroborate the valuation whilst selling or buying intellectual property with a relatively shorter history.
Income method
Under this valuation model, the capacity of the intellectual assets to generate revenues is measured, adjusted to its present-day value. For instance, the value can be measured by calculating the revenues it generated after licensing out the IP. Unlike the cost-based modes, this model is different as it is based on forward-looking model and not a backward-looking model estimating future revenues that can be derived from the future earnings after exploitation of the IP.
However, there are some hurdles while adopting the current method. Fixing a discount rate, or framing the reasonable life cycle of intangibles, consideration of market factors like obsolescence, attrition in revenue, product life cycle, the ability of the IP to adapt to changing methods, etc. may require the assistance of valuation specialists to assess such inputs.6
Market-based method
Market-based approach involves the process of looking into the intangible products which are similar with the product in question in the marketplace. The intangible assets are then analysed with its capacity of revenue generation and the estimate value is then considered as the value of the IP product in question.
However, the problem arises while choosing the appropriate comparable IP product. The correctness of this model is entirely dependent on selection of a model asset that provides an appropriate point of comparison.
Option models
The holders of the intangible assets have the discretion to exploit the asset in varied forms pertaining to its development and commercialisation. The options include and are not restricted to invocation of kinds of IP rights, licensing of the asset, pricing, and the opportunity of using legal means to enforce rights attached with the asset. The companies after due deliberations define and identify options differently; thus, the framework of the option model applied by any two different organisations may be quite varied in structure and result.7
The challenges to avail the option models for intangible asset valuation effectively could be for e.g. the risks tied with the options while commercialising the asset change continuously over time. Hence, for maximum results, the discount factor applied to the option pricing process should, accordingly, be adjusted as the risks shift. Although, it is not encouraged to adjust the discount factor frequently as the factor would never reflect the true nature of the risks associated with the options.
Conclusion and recommendations
The researcher has discussed various models for computing the value of IP assets. However, every model has some pros and cons and one shortcoming which every model had, is the failure to acknowledge adequately the legal aspects of intangible asset development, protection, and transfer. In order to fill this void, the valuation models must include estimates of the costs associated with creation, enforcement of the legal rights and the estimate of the value of the legal rights of ownership and control of the assets.8
It is quite realistic to incorporate at least a preliminary estimate of the value of the legal factors into each of the different models. The areas to be covered shall include inter alia the estimates of the costs of establishment, monitoring, and maintaining legal rights of owning the IP assets and introduced into each of the models. It is known that to estimate the value of the ownership rights is more challenging and it is also undeniable that to identify the scope of the ownership rights and examining the ability and willingness of the owner to police and enforce the rights involves a more complex analytical process.
- In order to incorporate a qualitative method of valuation the Indian authorities can take guidance from the steps taken by the Japanese and Danish Patent Offices and engage with the upcoming biotechnology and IT industry to evolve methods of valuation.
- There exists a dire need to conduct awareness programmes by the authorities like Indian Patent Office to spread awareness amongst the business and research community about valuation of intellectual property. Unlike the markets like US and other developed countries, there is a general lack of knowledge/application of valuation techniques in the research universities which diminishes their imagination of prospective economic benefits from fundamental research.
- There is a need for the Government to work in consultation with the Indian Government should work closely with intergovernmental organisations such as WIPO, OECD, etc. to explore ways to protecting and valuing intellectual property apart from the conventional categories of patent, trademark, and copyright.
-
The different methodologies for valuation should be used in conjunction with each other and scope should be given for further development of the various models. However, there is an urgent need for a new international accounting standard (or an initiative that can be taken by the Institute of Chartered Accountants of India) which standardises the use of these methods for purposes of financial statements.
*Pursuing LLM from National Law Institute University, Bhopal. Author can be reached at singhsps3214@gmail.com.
1. Ankur Singla, ‘Valuation of Intellectual Property’ indlaw.com’ 4, <https://citeseerx.ist.psu.edu/document?repid=rep1&type=pdf&doi=aedb78627fbe92fe93eb22ef4134c2e82a64b66c>.
2. ‘PRISM: IP Portfolio Management Process’ <http://www.qed-ip.com/prism.htm> accessed on 9-11-2005.
3. ‘PRISM: IP Portfolio Management Process’ <http://www.qed-ip.com/prism.htm> accessed on 9-11-2005.
4. Survey on Patent Valuation System in Patent Licensing Market (2003).
5. Jeffrey. H. Matsuura, “An Overview of Intellectual Property and Intangible Asset Valuation Models”, Research Management Review, Vol. 14(1) (Spring 2004) 34.
6. Karius, Tim, “Intellectual Property and Intangible Assets: Alternative Valuation and Financing Approaches for the Knowledge Economy in Luxembourg” (2016) EconStor 35.
7. Jeffrey. H. Matsuura, “An Overview of Intellectual Property and Intangible Asset Valuation Models”, Research Management Review, Vol. 14(1) (Spring 2004) 34.
8. Jeffrey. H. Matsuura, “An Overview of Intellectual Property and Intangible Asset Valuation Models”, Research Management Review, Vol. 14(1) (Spring 2004) 34.

